依據歐盟施行的個人資料保護法,我們致力於保護您的個人資料並提供您對個人資料的掌握。 我們已更新並將定期更新我們的隱私權政策,以遵循該個人資料保護法。請您參照我們最新版的 隱私權聲明。
本網站使用cookies以提供更好的瀏覽體驗。如需了解更多關於本網站如何使用cookies 請按 這裏。
首頁
產品資訊
產品搜尋
SEARCH
產品類別
產品次類
APL3203A/B/C
Active
Li+ Charger Protection IC
Features
General Description
The APL3203A/B/C provide complete Li+ charger protections against over-voltage, over-current, and battery overvoltage. The IC is designed to monitor input voltage, input current, and battery voltage. When any of the monitored parameters are over the threshold, the IC removes the power from the charging system by turning off an internal switch. All protections also have deglitch time against false triggering due to voltage spikes or current transients. The APL3203A/B/C also provide over-temperature protection, a (FAULT)' output pin to indicate the fault conditions, and the (EN)' pin to allow the system to disable the IC.
Features
- Input Over-Voltage Protection
- Programmable Input Over-Current Protection
- Battery Over-Voltage Protection
- Over-Temperature Protection
- High Immunity of False Triggering
- High Accuracy Protection Thresholds
- Fault Status Indication
- Enable Input
- Available in TDFN2x2-8 Package
- Lead Free and Green Devices Available (RoHS Compliant)
General Description
The APL3203A/B/C provide complete Li+ charger protections against over-voltage, over-current, and battery overvoltage. The IC is designed to monitor input voltage, input current, and battery voltage. When any of the monitored parameters are over the threshold, the IC removes the power from the charging system by turning off an internal switch. All protections also have deglitch time against false triggering due to voltage spikes or current transients. The APL3203A/B/C also provide over-temperature protection, a (FAULT)' output pin to indicate the fault conditions, and the (EN)' pin to allow the system to disable the IC.
APL3203D
Active
Li+ Charger Protection IC
Features
General Description
The APL3203D provides complete Li+ charger protections against over-voltage, over-current, and battery overvoltage. The IC is designed to monitor input voltage, input current, and battery voltage. When any of the monitored parameters are over the threshold, the IC removes the power from the charging system by turning off an internal switch. All protections also have deglitch time against false triggering due to voltage spikes or current transients. The APL3203D also provides over-temperature protection, a (FAULT)' output pin to indicate the fault conditions, and the (EN)' pin to allow the system to disable the IC.
Features
- Input Over-Voltage Protection
- Programmable Input Over-Current Protection
- Battery Over-Voltage Protection
- Over-Temperature Protection
- High Immunity of False Triggering
- High Accuracy Protection Thresholds
- Fault Status Indication
- Enable Input
- Available in TDFN2x2-8 Package
- Lead Free and Green Devices Available (RoHS Compliant)
General Description
The APL3203D provides complete Li+ charger protections against over-voltage, over-current, and battery overvoltage. The IC is designed to monitor input voltage, input current, and battery voltage. When any of the monitored parameters are over the threshold, the IC removes the power from the charging system by turning off an internal switch. All protections also have deglitch time against false triggering due to voltage spikes or current transients. The APL3203D also provides over-temperature protection, a (FAULT)' output pin to indicate the fault conditions, and the (EN)' pin to allow the system to disable the IC.
APL3212A/B/C
Active
Li+ Charger Protection IC
Features
General Description
The APL3212A/B/C provide complete Li+ charger protections against over-voltage, over-current, and battery overvoltage. The IC is designed to monitor input voltage, input current, and battery voltage. When any of the monitored parameters are over the threshold, the IC removes the power from the charging system by turning off an internal switch. All protections also have deglitch time against false triggering due to voltage spikes or current transients. The APL3212A/B/C also provide over-temperature protection, a (FAULT)' output pin to indicate the fault conditions, and the (EN)' pin to allow the system to disable the IC.
Features
- Provide Input Over-Voltage Protection
- Programmable Input Over-Current Protection
- Battery Over-Voltage 4.35V/4.435V Protection
- Over-Temperature Protection
- High Immunity of False Triggering
- High Accuracy Protection Thresholds
- Fault Status Indication
- Enable Input
- Available in TDFN2x2-8 Package
- Lead Free and Green Devices Available (RoHS Compliant)
General Description
The APL3212A/B/C provide complete Li+ charger protections against over-voltage, over-current, and battery overvoltage. The IC is designed to monitor input voltage, input current, and battery voltage. When any of the monitored parameters are over the threshold, the IC removes the power from the charging system by turning off an internal switch. All protections also have deglitch time against false triggering due to voltage spikes or current transients. The APL3212A/B/C also provide over-temperature protection, a (FAULT)' output pin to indicate the fault conditions, and the (EN)' pin to allow the system to disable the IC.
APL3213/A
Active
Li+ Charger Protection IC
Features
± 15kV (Air Discharge)
General Description
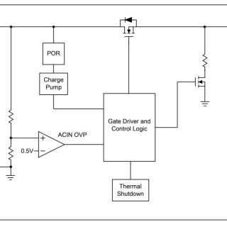
The APL3213/A provide Li+ charger protection against over-voltage. The IC is designed to monitor input voltage. When input voltage is over the threshold, the IC removes the power from the charging system by turning off an internal switch. The protection also have deglitch time against false triggering due to voltage spikes. The APL3213/A also provide Power-On-Reset (POR) function and over-temperature protection. The Power-On-Reset circuit monitors supply voltages to prevent wrong operations. The over-temperature protection limits the junction temperature below 140°C in case of short circuit or overload conditions.
Features
- Input Over-Voltage Protection
- Over-Temperature Protection
- High Immunity of False Triggering
- High Accuracy Protection Thresholds
- Available in TDFN2x2-8 Package
- Lead Free and Green Devices Available (RoHS Compliant)
- Compliance to IEC61000-4-2 (Level 4)
± 15kV (Air Discharge)
General Description
The APL3213/A provide Li+ charger protection against over-voltage. The IC is designed to monitor input voltage. When input voltage is over the threshold, the IC removes the power from the charging system by turning off an internal switch. The protection also have deglitch time against false triggering due to voltage spikes. The APL3213/A also provide Power-On-Reset (POR) function and over-temperature protection. The Power-On-Reset circuit monitors supply voltages to prevent wrong operations. The over-temperature protection limits the junction temperature below 140°C in case of short circuit or overload conditions.
APL3225
Active
Li+ Charger Protection IC
Features
General Description
The APL3225 provides complete Li+ charger protection against input over-voltage, input over-current and over-temperature. When any of the monitored parameters is over the threshold, the IC turns off the charging current. All protections also have deglitch time against false triggering due to voltage spikes or current transients. The APL3225 integrates a 5.5V LDO to prevent ACIN overshoot reaching CHR_LDO and OUT. When any transient peak voltage above 5.5V presenting in ACIN pin, but below OVP threshold, the internal LDO will clamp its output at 5.5V. When ACIN voltage exceeds OVP threshold, the device will turn off charging current. The charging current is controlled by the GATDRV pin. When sourcing a current from the GATDRV pin, the OUT pin delivers the charging current which is 200-fold magnified in amplitude based on GATDRV’s current. Other features include accurate VVCDT/VACIN voltage divider, reverse current blocking from OUT to ACIN and OTP protection. The APL3225 provides complete Li+ charger protections, and saves the external MOSFET and Schottky diode for the charger of cell phone’s PMIC. The above features and small package make the APL3225 an ideal part for cell phones applications.
Features
- Provide OUT Pin 5V Voltage Clamping Protection
- Thermal Charging Regulation Protection
- Provide Input Over-voltage Protection
- Provide Input Over-current Protection
- Provide Over-Temperature Protection
- Provide Reverse Current Blocking
- High Immunity of False Triggering
- High Accuracy Protection Threshold
- Low On Resistance 0.3Ω Typ.
- Compact TDFN2x2-8 and DFN3x3-8 Packages
- Lead Free and Green Devices Available (RoHS Compliant)
General Description
The APL3225 provides complete Li+ charger protection against input over-voltage, input over-current and over-temperature. When any of the monitored parameters is over the threshold, the IC turns off the charging current. All protections also have deglitch time against false triggering due to voltage spikes or current transients. The APL3225 integrates a 5.5V LDO to prevent ACIN overshoot reaching CHR_LDO and OUT. When any transient peak voltage above 5.5V presenting in ACIN pin, but below OVP threshold, the internal LDO will clamp its output at 5.5V. When ACIN voltage exceeds OVP threshold, the device will turn off charging current. The charging current is controlled by the GATDRV pin. When sourcing a current from the GATDRV pin, the OUT pin delivers the charging current which is 200-fold magnified in amplitude based on GATDRV’s current. Other features include accurate VVCDT/VACIN voltage divider, reverse current blocking from OUT to ACIN and OTP protection. The APL3225 provides complete Li+ charger protections, and saves the external MOSFET and Schottky diode for the charger of cell phone’s PMIC. The above features and small package make the APL3225 an ideal part for cell phones applications.
APL3233
Active
Li+ Charger Protection IC
Features
General Description
The APL3233A/B provides complete Li+ charger protection against input over-voltage, input over-current. The over-current protection is programmed by a resistor connected from ILIM pin to the ground. When any of the monitored parameters are over the threshold, the IC removes the power from the charging system by turning off an internal switch. All protections also have deglitch time against false triggering due to voltage spikes or current transients.
Features
- Provide Input Over-Voltage Protection
- Programmable Over-Current Protection
- Over-Temperature Protection
- High Immunity of False Triggering
- High Accuracy Protection Threshold
- Fault Status Indication
- Available in WLCSP0.74x1.14-5 and TDFN2x2-8 Packages
- Lead Free and Green Devices Available (RoHS Compliant)
General Description
The APL3233A/B provides complete Li+ charger protection against input over-voltage, input over-current. The over-current protection is programmed by a resistor connected from ILIM pin to the ground. When any of the monitored parameters are over the threshold, the IC removes the power from the charging system by turning off an internal switch. All protections also have deglitch time against false triggering due to voltage spikes or current transients.